提供:株式会社ワールド 2026年2月期第2四半期決算説明
ワールド、プラットフォーム事業の利益が約3倍と大きく伸長 次期中期計画ではB2CとB2Bの2大セグメントに再編
目次

中林恵一氏:株式会社ワールド取締役副社長執行役員の中林です。みなさま、日頃より大変お世話になっています。本日はお忙しいところ、2026年2月期中間期決算説明会にご参加いただき誠にありがとうございます。
第1章「業績レビュー」を私より、第2章「中期経営計画進捗」を社長の鈴木よりご説明します。
財務三表 損益計算書(P/L)実績

業績レビューの財務三表パートからご説明します。はじめに、損益計算書についてです。今回の決算を一言で総括すると、祖業であるアパレル事業の苦戦を、新たに育成した事業の利益やM&A効果でカバーした、成果と課題が明確な決算となりました。
まず、課題についてご説明します。スライド中央の①コア営業利益をご覧ください。実績は83億円となり、期初計画の90億円に対して7億円、率にして8パーセントの未達という不本意な結果に終わりました。これは主にアパレルブランド事業が春夏シーズンを通じて販売苦戦したことが響いています。
一方で成果としては、コア営業利益以下の段階では、その他収支において再生投資するライトオン株式のオプション評価益として10億円を計上したこと、また法人税等を計画よりも抑制できたことなどが寄与し、最終的な親会社利益は約56億円となり、計画を5億円上回る11パーセントの超過達成となりました。
アパレルブランド事業に課題は残したものの、財務コントロールと戦略的な投資活動がボトムラインを支えたと考えています。当社が長年推進してきた事業ポートフォリオ改革が確実に機能したことを証明する決算となりました。
財務三表 P/L補足①:セグメント利益の対計画・前年増減

課題であったコア営業利益の実態をより詳しく分解します。このスライドでは、コア営業利益の対計画・前年の増減要因を棒グラフで示しています。いつもの事業サブセグメント別レビューの滝グラフに対計画増減を加えたほか、M&Aに伴う企業の出入りによるインパクトが見えるようになっています。
まず、スライド上段の対計画のグラフをご覧ください。計画未達の最大の要因は、ミドルアッパーおよびミドルロワーといったアパレル事業のマイナス17億円です。これにナルミヤ・インターナショナル(以下、ナルミヤ)を加えるとマイナス20億円以上となり、実際にはライフスタイルブランドやデジタルB2Bソリューションでそれぞれ約2億円の上振れや、プラットフォーム事業の計画超過10億円などを相殺してしまいました。
次に、スライド下段の対前年のグラフをご覧ください。ここでは、プラットフォーム事業に新たに加入したエムシーファッション(MCF)が約14億円の利益貢献を果たし、3億円以上のラクサス・テクノロジーズ連結除外による減益影響や、ナルミヤを含むアパレルブランドのマイナス9億円を吸収し、全体として前年増益を確保できた構図がご理解いただけるかと思います。
当社が進めてきた事業ポートフォリオの多角化が、グループ全体の収益安定性やレジリエンスを高めるうえで、確実に機能し始めていることを示しています。
財務三表 P/L補足②:主要指標のレビュー

各事業のトレンドを長期視点でご覧いただけます。ページ左側には、事業セグメント利益の長期トレンドが示されています。一番上のブランド事業は、コロナ禍後の回復から一転し、足元で利益が102億円に減少しており、アパレルブランドの立て直しが急務であることを示しています。
一方で、中央のデジタル事業は、ラクサス・テクノロジーズのIPOによる連結除外の影響がありましたが、成長投資を継続することで、実質的には増益を達成しています。
そして、最下段のプラットフォーム事業は、エムシーファッションの連結加入効果もあり、利益が34億円と大きく伸びています。これにより、アパレル依存からの脱却と事業構造の転換が進行している様子が視覚的にもご理解いただけるかと思います。
ページ右側ではブランド事業の主要指標をまとめています。課題として、既存店売上高が前年同期比98.2パーセントと低調であった点、さらに、粗利率がエムシーファッション連結の影響を除いても低下している点が挙げられます。
一方で、店舗数は純増に転じるなど、成長に向けた取り組みも進めています。
財務三表 貸借対照表(B/S)実績

次に貸借対照表についてです。ここでは2つのポイントをハイライトしています。
まず、①の棚卸資産については前年同月比で約28億円増加していますが、スライド右側の内訳をご覧ください。増加額の約7割である20億円はエムシーファッションなどの新規連結の影響で、既存事業での増加分は8億4,000万円です。ただし、この内訳の中で、ワールドとナルミヤのアパレルブランドにおける在庫が増加しているため、アパレルの在庫効率改善は喫緊の課題として認識しています。
次に、②の財務体質です。有利子負債は前年同月比で約91億円増加していますが、これはエムシーファッションの連結に伴う借入の増加が約144億円と、それ以上のインパクトをもたらしたためです。エムシーファッションの連結加入や永久劣後ローン完済の影響を除くと、有利子負債はむしろ大幅に圧縮されています。
さらに、10月にはナルミヤの完全子会社化が完了し、非支配株主持分の約48億円が親会社持分に振り替わることで、自己資本がさらに充実する見込みです。財務の健全性は着実に向上しています。
財務三表 キャッシュ・フロー(CF)実績

キャッシュフローの状況についてご説明します。キャッシュフロー計算書について、見かけの数字に惑わされないことが重要なポイントです。実質フリーキャッシュフローは、前年のプラス約73億円から今期はマイナス約8億円へと一見すると大幅に悪化していますが、その内訳が重要です。
スライド右側の吹き出しをご覧ください。今期は期末休日に伴う売掛金の回収ずれで35億円、前期所得増に伴う納税増で10億円、設備投資の取得方法変更によりリースから資産計上に切り替わったことで17億円など、合計62億円の特殊なマイナス要因が発生しています。
これらを調整した実力値ベースで比較すると、キャッシュ創出力は好調だった前期と遜色ないレベルを維持していると考えています。ただし、唯一の課題として、アパレル不振に伴う営業キャッシュフローの悪化が20億円あり、その内訳は利益減が10億円、在庫増が10億円です。この点については、当社として真摯に受け止めるべき課題であると認識しています。
財務三表 経営3指標の推移

続いて、経営3指標の進捗についてです。3つの経営指標である成長性、収益性、健全性の進捗をお話しします。
成長性として、ベンチマークとするコア営業利益はローリング値で過去最高を更新しましたが、これはエムシーファッションの連結加入による貢献が大きく、オーガニックな成長力には課題を残したと考えています。
収益性については、ROEが14.5パーセント、ROICが9.3パーセントと、それぞれ目標の12パーセントおよび8.5パーセントを上回る水準で推移しており、資本効率は着実に改善しています。
健全性を示すネットD/Eレシオでは、M&A等の影響で一時的に悪化しましたが、ナルミヤの完全子会社化などを通して、再び目標の0.5倍に向けた改善を始動しています。総じて、本業の成長性に一部課題はありながらも、収益性と健全性の改善という「PLAN-W」の基本方針を堅持できていると考えています。
セグメント情報 事業セグメント構成

セグメント情報パートに移ります。こちらのスライドは本日時点での事業セグメント構成を示しています。半年前から2つの重要な変更がありました。
まず、ナルミヤについてです。さらなるシナジーの創出と企業価値の向上を目指し、株式交換による完全子会社化を決定し、実行しました。
次に、海外についてです。マレーシアで新たに現地法人を設立し、サーキュラー事業の海外展開を加速させています。
このように、コーポレートフォーメーションは常に成長機会を捉え、ダイナミックに進化し続けています。
セグメント情報 事業セグメント別収益実績(対前年比較)

セグメント別の収益実績について説明します。ブランド事業はアパレル不振により前年減益となった一方で、デジタル事業はラクサス・テクノロジーズの連結除外の影響を除けば実質的に増益となりました。
また、プラットフォーム事業ではエムシーファッションの加入効果も寄与し、利益が約3倍と大きく伸長しています。
アパレルの不振を非アパレル事業が力強くカバーする多様な事業の高度な連携こそが当社の目指す姿であり、その成果が明確に表れた決算だったと捉えています。
PLAN-W財務・資本戦略進捗レビュー 株式価値向上の取り組み

ここからは、「PLAN-W」の最終年度における財務・資本戦略の進捗についてご説明します。当社は、資本政策の基本方針として「利益成長」「財務健全」「株主還元」の三位一体で企業価値向上を目指すことを掲げています。
その上で、「PLAN-W」ではPBR向上に向けて、第1に資本収益性(ROE)の向上、第2に株主資本コスト(COE)の低減、第3に期待成長率を表すPERの向上という3つのステップに取り組んできました。
上期における進捗をレビューします。まず、ROEについてですが、親会社利益が計画を上回り、13パーセント強という高水準を維持しています。また、10月に実施したナルミヤの完全子会社化も、今後ROEへの寄与が見込まれます。
次に、COEについてです。この分野で今回最大の成果を得ました。地道なIR活動などの結果、ベータ値が目標の1.0を下回り、COEは目標の8.0パーセントを達成しました。
最後に、ROIC経営による期待成長率の向上についてです。これは今後の取り組みの最優先課題であり、事業別ROICの分析やターゲット設定、次期中期経営計画に向けたセグメント再編の準備を進めています。ROEとCOEという2つの目標を達成し、いよいよ本格的な成長戦略を描くフェーズに移行したことが、この半年間の到達点であると考えます。
PLAN-W財務・資本戦略進捗レビュー 株式交換によるナルミヤ完全子会社化のROE影響

ここから、3つのステップのトピックについて1つずつ説明します。まず、ナルミヤの完全子会社化について補足します。これは、当社初の株式対価を用いたM&Aとなります。株式交換によりキャッシュアウトを伴わず支配力を強化し、非支配持分への利益流出を止めることで、ROEの向上および将来の株主還元の原資確保に寄与する施策です。
シミュレーション上では、ROE、EPSのいずれも向上する見込みです。また、希釈化の影響は軽微に抑えることができています。
ただし、このシミュレーションの前提として、ナルミヤ自身が計画どおりに業績を達成することが挙げられます。ナルミヤも当社のアパレル事業と同様に、上期は苦戦しており、下期以降の業績回復と、今後のシナジー創出が、この打ち手を成功させるために不可欠であると考えています。
PLAN-W財務・資本戦略進捗レビュー 株式ボラティリティ(β値)を通じたCOEの低減

次のページには、先ほど申し上げた株主資本コスト(COE)低減の根拠が示されています。スライド右側のグラフをご覧ください。当社株式のボラティリティ比率が低下した結果、ヒストリカルベータ値は8月末時点で0.75まで低下しました。
これにより、スライド左側の表にあるとおり、リスクフリーレートが3パーセントを超える環境下でも、COEを7.58パーセントに抑制することができました。これは当社の経営の安定性や、みなさまとの対話努力が非常に評価され始めた証左であると考えています。
今後も投資家のみなさまの期待に十分応える成果を出し続けることを大前提とし、こうして低下した資本コストは、将来の成長機会を創出するための強力な武器であると認識しています。この武器を活用し、次の成長ステージへと進んでいきます。
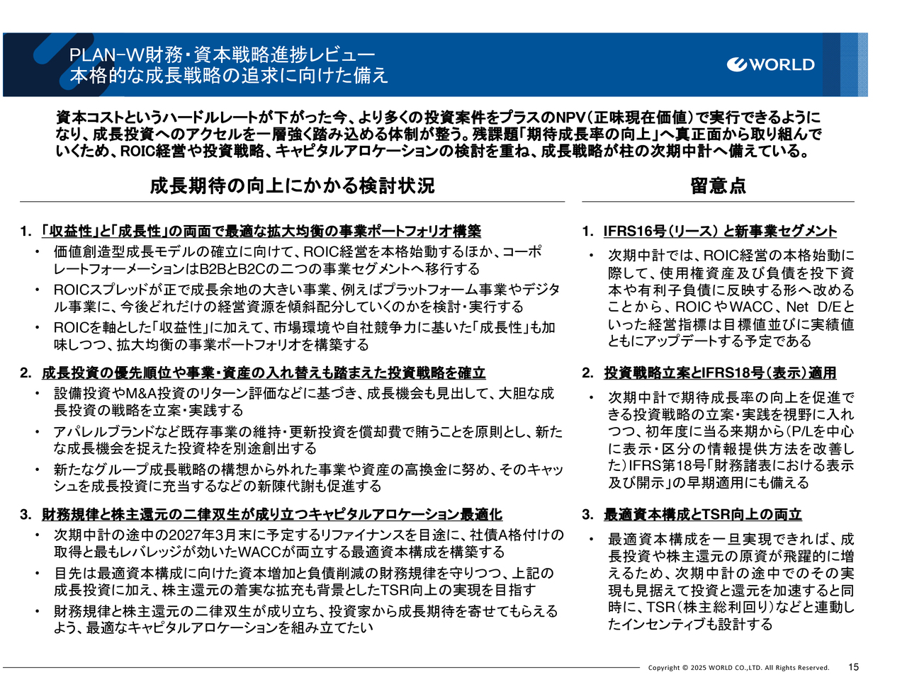
PLAN-W財務・資本戦略進捗レビュー 本格的な成長戦略の追求に向けた備え

資本コストというハードルレートが下がった現在、当社はより多くの投資案件をプラスのNPVとして検討することが可能となり、すなわち企業価値向上に寄与するかたちで投資を実行できる体制が整いました。これにより、成長投資のアクセルをより大胆に、かつ安心して踏み込めるようになったと考えています。
現在、私どもは次期中期経営計画の策定を進めています。その中核となるのは、ここに掲げた3つの戦略です。
第1に、ROICを軸とした事業ポートフォリオの最適化です。第2に、償却費の範囲を超えた大胆な成長投資の戦略立案の実行です。そして第3に、株主還元策の拡充と、それを支える最適なキャピタルアロケーションの構築です。これらを通じて、残された最後の課題である期待成長率の向上に真正面から取り組んでいきます。
今期計画 連結P/L計画(通期)

最後に、通期計画について簡単にご説明します。まず、通期のP/L計画についてご説明します。本日リリースしたとおり、上期の実績を踏まえ、親会社利益の計画を期初予想の112億円から120億円へ増額修正しました。これにより、過去最高益を連続で更新する見込みです。また、株主還元の指針に従い、年間配当予想を1株あたり106円から109円へと3円増配する予定です。
一方で、コア営業利益の計画は期初予想の200億円を据え置きます。これは、上期の未達分を下期で挽回するという当社の意思を示すものであり、仮に多少弱含んだとしても、ボトムラインにかけて必ずリカバリーするという表明でもあります。
今期計画 事業セグメント計画(通期)

事業セグメント別計画については、期初予想を据え置いています。ブランド事業においてアパレルを中心に大きな挽回を果たすことが、会社計画達成の鍵となりますが、上期の良好な結果を踏まえれば、デジタル事業とプラットフォーム事業にはまだ大きな伸びしろがあると考えています。
以上で、私からの業績レビューの説明を終わります。
上期はアパレルブランドに明確な課題を残した一方で、ポートフォリオ転換の成果と財務戦略における着実な進捗を確認できた半期となりました。下期では残された課題に正面から取り組み、必ず通期計画を達成し、来期から始まる新中期計画に臨めるよう準備を整えていきます。
グループ 中長期ロードマップ

鈴木信輝氏:社長執行役員の鈴木です。先ほど中林より業績についてご説明しましたが、私からは、最終年度を迎えている中期経営計画「PLAN-W」の進捗についてご説明しますので、よろしくお願いします。
こちらのスライドは、今回の「PLAN-W」の中長期ロードマップを再掲したものです。現在、残り半年となっていますが、今期は「次なる挑戦へ」という名称で、次期中期経営構想をまさに策定している最中です。
それと同時に、持続的な成長を目指し、足元の業績改善に取り組んできました。ただし、アパレル事業の不振が続いていることについては、まさに猛省すべき点であると認識しています。
グループ ESG経営・人的資本経営の推進

グループとしては、土台となるESG経営や人的資本経営の推進を、愚直に一歩一歩進めています。特に、スライド右側に記載の人的資本経営の実現については、まだ多くの課題があると認識しています。当社は女性が多い職場であることもあり、女性の活躍推進という点ではさらなる取り組みが必要です。現在、この活動を強化しているところです。
グループ 中期事業戦略 グループ事業ポートフォリオ戦略【進捗】

こちらのスライドは、もともと掲げていたグループ事業ポートフォリオ戦略の進捗状況を示しています。縦軸が収益性、横軸が成長性を表しており、最大の課題はスライド左下に「×」と示したとおり、ブランド事業や国内アパレルに課題が残っている点です。
前回の決算でもこれらの課題ブランドは特定済みであり、現在、ブランド事業本部を新設してノウハウの移植を進めています。しかし、それに伴いさまざまな課題が露呈している状況です。これについては後ほど説明します。
そして、スライド左上をご覧ください。成長性を維持しながら収益性を改善する取り組みとして、プラットフォーム事業のライフスタイルおよびデジタル事業のB2Bが挙げられています。先ほど中林の説明にもありましたが、ライフスタイル事業は順調に業績を積み重ねています。
また、OpenFashion社を期初に連結し、「Maison AI」というAI実装サービスを、まず当グループ内で積極的に活用しています。このプロセスで課題を洗い出し、その結果を基に他社にご提供できるユースケースを開発することで、大きく貢献し始めています。
これらすべてのセグメントに共通する、いわゆるシナジーの創出については、先ほどご説明しましたナルミヤの完全子会社化が大きな要素です。これにより、一層の成長投資とコスト合理化が進むことで、シナジーを発揮できる段階に入っています。
また、スライドの吹き出しにありますように、ナルミヤのIP事業、つまりキャラクターを活用した事業の拡大にもアクセルを踏み始めています。これはナルミヤにとどまらず、当グループ内における社内外のIPやコンテンツを活用した事業についても、全社的な取り組みレベルで推進を始めています。
スライドの右上に記載されているプラットフォーム事業、アパレル事業、そしてマルチ・デジタル事業やサーキュラー事業について説明します。これらの領域では、エムシーファッションが計画を超過するかたちで貢献しています。また、新たな基軸としてCFCL社への成長投資を実行しています。
工場においては、今期より新規連結加入したワールドソーイングで課題改善を進めており、現在、愚直にプログラムに着手しています。
そして、スライド右上にある「&Bridge」は一時的に業務精度が低下していた状況がありましたが、現在はかなり改善されており、再び拡大フェーズに入ってきている点がトピックスの1つと言えます。
また、スライド右下の海外事業、再生投資事業に関しては、次の柱として成長性を追求しているところです。ティンパンアレイが展開する「RAGTAG」、そしてナルミヤの「petit main」については、海外展開のために本格的にアクセルを踏み始めた段階です。
そして、再生投資事業については、「Right-on」で、現在再生の道のりを奮闘中という状況です。また、この価値改善がグループ全体にプラスの影響を及ぼし始めています。
総じて、アパレル事業の不振継続が課題であることは、再三お伝えしているとおりですが、これはあくまでも改革完遂に向けた取り組みとして、腰を据えて進めていきます。
それ以外のポートフォリオはおおむね期待以上の収益成長を実現しており、事業ポートフォリオ再構築の成果が現れた上期だったと評価しています。
ブランド事業 中期事業戦略 ポートフォリオ全体での持続的成長【進捗】①

こちらのスライドは、各セグメントの指針に対する進捗状況を示しています。まず、ブランド事業についてですが、スライドに記載されています進捗状況の「×」が示すように、商品業務改革および販売業務改革を推進する中で、実効性において大きな課題が明らかになりました。
業務改善を開始しているものの、徹底度、実行度に非常に大きな課題がある状況です。これは、いわゆる現場力の低下に直面していることを意味します。
さらに、さまざまな気候対応を進めてきましたが、そもそもの春夏シーズンにおいて不振に陥っており、長い夏への企画をいろいろと追加していたものの、その立ち上げが遅れてしまった点が非常に反省すべきポイントです。
まず、1番目の「事業ポートフォリオ拡充」についてです。高価格帯としての取捨選択を強めながら、次のステージに進むことを目指しています。1つには「AUBRIOT」があります。こちらにはいくつか課題がありましたが、現在はMD修正を行い、この上期は非常に好調に推移しています。厳選したリアル出店を具体化している最中です。
一方で、「THE FLAGSHIP」と呼んでいた「TAKEO KIKUCHI」の高価格帯のラインについては、やや低迷している状況です。このため終息し、本業に集中する方針を採る判断をしました。
そして、「『Right-on』の再生断行」については、再生と改善活動を一つひとつ積み上げている最中です。下期においても、この「『Right-on』の再生断行」は継続するテーマとなります。
2番目の「マルチチャネル出店」については、持続的に出店を続けています。特に「OPAQUE.CLIP」「SHOO・LA・RUE」「one's terrace」といったショッピングセンター主体のチャネルブランドが駅ビルや都心に展開しており、おおむね期待通りの成果ではありますが、引き続き改善を進めている状況です。
そして、「THE GALLERY」「cloenc」といった百貨店ストアやショッピングセンターのストアにコンテンツを投入してきましたが、百貨店ストアは順調に進んでいるものの、ショッピングセンターについては課題が多く残っています。そのため、現在もコンテンツの検証を継続しているところです。
これについては下期にも、次期中期経営計画につなげるかたちで、マルチチャネル店舗の改善を進めていく予定です。
3番目の「持続的な新陳代謝」という取り組みについては、若年層向けのブランドとして「GALLEST」「CODE A」の2つを立ち上げています。また、「GALLEST」は商品鮮度に課題があり、現在改善中です。一方で、「CODE A」は新宿ルミネ2に出店し、全国各地でポップアップ展開を拡大し、いよいよ本格ローンチの段階に入っています。
また、ライフスタイルの新業態開発も進めていましたが、テストマーケティングの結果、精度と体制に課題があることがわかり、これを見直して再ローンチを目指し、現在活動を進めています。
こうした活動を踏まえ、下期も持続的に業態の開発体制を整備することに努めていきます。
いずれにせよ、一番下の商品業務改革・販売業務改革については、現場の再構築を目的として、仕事の基本を磨くことや人材の再教育・再活性化といった点を含めて改革に取り組んでいく考えです。
ブランド事業 中期事業戦略 ポートフォリオ全体での持続的成長【進捗】②

今少しご説明しましたブランドアパレルの課題状況について、あらためてご説明します。
まず、①「夏在庫課題」です。5月から6月の販売不振を受け、夏在庫がオーバーフローしました。結果、消化を優先したことで、7月末から展開を開始した新しい企画が、店頭で十分に展開しきれない状況が続いていました。これは、不振時における仕入れのアクセルとブレーキ、在庫消化の判断をより早く正確に行うといった基本業務の判断が非常に粗く、弱かったためです。
その結果、プロパーがなかなか立ち上がらないという悪循環に陥ってしまった点は、大いに反省すべきポイントです。これについては、粗利重視の仕入枠のコントロールや楽観的な売上予測の排除を、現在徹底している最中です。そのようなかたちで、早期に見直しを図っていきたいと考えています。
次に②「設計課題」です。新しい企画を導入した一方で、秋の型数の削減が不十分でした。また、夏の残在庫も重なり、一部では店舗のキャパシティを超えるSKU数となっています。その中身については、前年より雑貨比率をかなり上げるかたちでコントロールを進めましたが、前年より改善はしているものの、本質的な精度の転換には至っていません。
おかしなところを修正する、大きく変える業務においても、従来の慣性に影響される点が課題だと感じています。そのような意味では、現場主導というよりも、もう少し強制的なガイダンスを設定する必要があると考えています。
最後に③「開発課題」です。今回、夏が不振だったため値引きを深めた夏品番がありました。それに対して、安易に夏を焼き直しただけのような企画が一部含まれてしまいました。
十分に差別化された付加価値や価格を備えた「暑秋品番」を品揃えし切れなかったブランドが一定数存在していた点は、大いに反省すべきポイントです。ある意味、価格と価値のバランスを追求する基本業務が弱いことが要因ではないかと思います。
スライド左下にいくつかサンプルを掲載していますが、顧客ニーズを的確に捉え、価格価値を意識して開発された商品については非常に好調でした。
一方で、スライド右下に記載したように、例えば真夏商品の色を変えただけといった、顧客ニーズと乖離した、安直な開発と安易なプライシングに非常に課題が残る結果となりました。
ここに挙げた3つの課題および、それに対する打ち手は明白でシンプルではあるものの、基本業務である指示された内容を正確に突き詰めて実行するという点に精度の課題が見受けられます。そのため、短期的な対応策を展開し続けるとともに、9月および10月における残在庫の処理を含めた対応がいくらかずれ込んでいます。
したがって、10月以降には秋の巻き返しを図る計画ではありますが、本質的な課題としては人材の再活性化・新陳代謝を含めた「ヒト」の課題に向き合い、対応する必要があると考えています。
デジタル事業 中期事業戦略 選択と集中による成長加速【進捗】

デジタル事業についてです。まず、1番目の「サーキュラー・エコノミー集中」に関連し、「RAGTAG」の出店をかなり加速しました。空白エリアでの新規出店はもちろん、渋谷などの中心エリアの店舗改装も実施しました。また、「&Bridge」では業務精度を高めつつ、再拡大への手応えを感じています。
下期には、「RAGTAG」の業務精度の向上により、店舗がさらに広がっていくことを見据え、体制を増強しつつ、「&Bridge」の店舗開発を強化し、事業拡大を継続していく予定です。
2番目の「ソリューション事業集中」はB2Bに関する内容です。まず、エムシーファッションが取り組んできた課題解決型事業において、シナジーの実現を進めており、サービスの共有まで進展していますが、まだ完了には至っていません。
一方で、エムシーファッションがもともと保有していた調達物流における課題解決のソリューションについては、具体的な提供を開始しています。また、先ほど少し触れたOpenFashion社のAI実装サービスの開発および提供も進んでおり、現場で使用したいAIエージェントを我々のグループ内で構築し、それを他社のお客さまにも展開する活動が始まっています。
また、ソリューションという観点では、「Right-on」の再生やEC運営面にも貢献し始めています。
その結果、この下期においては、これらの動きを総括し、次期中期経営計画に向けた新たなソリューション戦略の構築が重要なテーマとなっています。この戦略には、さまざまなグループ会社が携わっており、グループ横断で戦略を組み立てる必要性が求められています。また、一部遅延しているエムシーファッションとのシナジーを具体化することも課題として挙げられます。
そして、3番目の「マネジメント基盤の強化」についてです。営業強化とあわせて、人材面でもシナジーを創出しようというテーマを掲げています。人材強化については一定の進捗が見られるものの、実際のところ、営業人員はまだ不足している状況です。
また、注力事業の営業や開発でも欠員があり、各分野で注力している活動は進行しているものの、人員不足が続いています。これにより、利益確保や売上全体にも不足が生じるというリスクを抱えています。したがって、下期には人材投資をさらに積極的に進める方針です。
グループ全体として、デジタル事業やB2B、プラットフォーム事業への人材再配置をより加速させる動きを進めています。また、エムシーファッションとのシナジーをさらに深掘りしていくことが、この下期のテーマになると考えています。
プラットフォーム事業 中期事業戦略 顧客起点のワンストップ問題解決事業への進化【進捗】

プラットフォーム事業についてです。まず、1番目の「一気通貫化」については、お客さまに対して1人のアカウントマネージャーが担当し、あらゆる問題解決に責任を持って対応する体制が、「顧客当たり単価・リピート率の改善」という活動の中で、ようやく定着してきたと思います。
キーアカウントへの対面頻度も大幅に改善しました。また、我々の成果だけでなく、お客さま自身が成果を出すことも含めて、マネジメントが機能し始めたことで、顧客当たり単価が上昇傾向に転じたことが1つのトピックスだと考えています。
2番目は「問題解決型営業」です。「新規顧客の獲得」については改善傾向にはありますが、まだ道半ばといったところです。期待値に届かなかったため、もう一段強化していきます。
3番目は「新規サービスの開発・展開」です。冒頭でも触れましたが、いわゆるIP・コンテンツを活用したサービスや、「Right-on」をユースケースとした再生事業を、当社の事業会社の投資ならではのリアルな実行・成果を実現するソリューションとして、新しいサービスメニューを提供していこうという動きが始まりつつあります。
全体として、エムシーファッショングループのシナジーを進めていますが、現時点では「△」と評価しています。サービスの相互理解や提案幅の拡大、さまざまな営業活動でシナジーが出てきています。しかし、B2B全体のマネジメントレベルをさらに向上させることについては、下期の活動として取り組む予定です。
下期は基本的に「アカウント・チームの拡大・再生産」「新規顧客開拓の継続強化」「新規サービスの開発の継続」といった継続的な取り組みが中心となります。また、下期の重点項目として、スライド一番下に記載の「マネジメントの横展開」、すなわちエムシーファッショングループとのシナジーをさらに追求することに注力していく予定です。
グループ 今期方針

以上、3つの中期の進捗をお伝えしましたが、今期の方針として5つのテーマを掲げていました。
まず、2つの戦略として1番目は「事業ポートフォリオ戦略の仕上げ」、2番目は「個別最適と全体最適のリバランス戦略」です。3番目は、さまざまな環境変化、特に「激変する労働環境・仕事の仕方」に対応していくことです。4番目は、多くの事業が展開されていることを背景にした「多様なる個の自律と全体の成果の両立」です。5番目は、M&Aを積極的に行う企業が増加している状況を受けた「改めて、拠り所となる価値観を強めていく」です。
以上の5つのテーマに基づいて取り組んできました。
上期の進捗はスライドのとおりです。まず、戦略については、「△」はアパレルに関する課題を表しています。また、エムシーファッショングループとのシナジーについては、まだこれからという状況です。その下に記載があるように、後ほど詳しく説明しますが、グループの機構改革に向けた準備を進めています。
次に、ヒトについては「〇」としていますが、企業価値と連動した従業員価値の改善については前回も少し触れました。今般、持株会奨励を含む大幅な拡大を行いました。その結果、持株会の参加率が約2倍に拡大しており、ベクトルが合い始めてきた1つのきっかけになっていると考えています。
また、グループ全体での人員の再配置やB2B営業における人材の再配置を進め、さらにOpenFashion社によるAIのグループ実装にも取り組むことで、生産性の改善に努めてきました。
業務については、「戦略連動性は高まる」として、各事業のKPIを明確化し、全体目標との整合性を図るためにマネジメントチェーンの再構築を進めてきました。ただし、全社的なインフラやシステム的な要件設定までには至っておらず、その点が「△」に該当すると考えています。
基盤については、さまざまなグループのバリューを浸透させるためのワークショップや社内コミュニケーションを継続的に強化しており、「〇」と評価しています。
全体のトピックスとしては、機構の再編が進んでいること、人的リソースの大幅な配置転換が始まっていること、そして最大の課題としてアパレルの不振が挙げられる点をご理解いただければと思います。
グループ 次期経営構想

先ほど触れました機構再編についてご説明します。現在、非アパレル分野が非常に成長・拡大しており、それに伴い、アパレルのみに依存しない事業構造が徐々に完成に近づいていると考えています。
次期中期計画では、大きくB2CとB2Bの2大セグメントへ移行する方針です。その中でサブセグメントも見直し、戦う市場やビジネスモデルに応じて再編を進める予定です。
大きく3つの指針が挙げられます。1つ目は、経営力の再構築として、経営構造を見直すことです。具体的には、グループ全体のホールディングスであるワールドが、グループガバナンスや資源の最適化に重点を置き、グループ全体で推進する戦略的イニシアティブに注力していきます。
2つ目は、競争力の再構築です。先ほど少し触れましたが、ターゲットとする市場やビジネスモデル、ROICの特性もまったく異なります。そのため、これらに適合したセグメントへと再編を進めてきています。その中で、間接機能を集約し、軽量化した組織で業務改善に集中する構造へと転換します。
3つ目は、グループ全体で生産性を再構築することです。セグメントの競争に打ち勝つため、グループの規模を活かしたコストメリットを享受する一方で、この3年間で生じた重複部分を解消していきたいと考えています。
次期中期の体制は大きく分けて以下のようになります。スライド左側に示されていますように、企業経営については、グループ全体を統括する「ワールド(グループ・ホールディングス)」が担い、事業経営は「ワールド・ブランド(仮称)(B2Cホールディングス)」と「ワールド・ソリューション(仮称)(B2Bホールディングス)」が担います。
そのような中間持株会社を配置して、その下に、業務経営と記載された、マーケットで日々競争を繰り広げる各社のセグメントが配置される構造となっています。
その中で、重点分野として位置付ける海外やサーキュラーは「ワールド(グループ・ホールディングス)」の管掌下に配置し、また、一番右にある再生投資については、まさに投資そのもので、「ワールド(グループ・ホールディングス)」に直結するものとなります。
「カテゴリ」と記載がある部分は、ワールド・ブランドの下に位置する、例えばナルミヤのように一定の自主性や独立性を持つ企業について、事業経営的な側面を共有しながら進めていくセグメントとなっています。
「ユニーク」と記載されているのは、我々の事業におけるジュエリーなどが該当します。例えばインティメイトの「Risa Magli」のようなブランドは、規模はそれほど大きくないかもしれませんが、一つひとつがきちんとしており、また、当社グループのブランドの多様性を表す会社の集合体です。これを「ユニーク」と呼んでいます。
「ライフスタイル」は、まさに文字どおりライフスタイルに関する事業であり、ミドルロワー、ミドルアッパーはアパレル事業に該当します。
一方で「ソリューション」は、ROICを基準としており、期待資本収益性が異なるセグメントを含みます。具体的には、人材オペレーションが挙げられます。例えば、我々の「バックオフィスサービス」や販売代行を主業務とする「ワールドストアパートナーズ」など、人材や「ヒト」のオペレーションに関連する事業が該当します。
また、「テクノロジー」は、現在「デジタルB2B」と呼んでいる、さまざまなデジタルサービスの提供を指します。
さらに、その右に位置する「サプライチェーン」は、例えばエムシ―ファッションやライフスタイル・家具などの提供を行うアスプルンドの事業です。もの作りの集団として、サブセグメントを再編成していると考えています。
これらを通じて、右に示されています①「グループガバナンスと中長期戦略の推進に特化」を含めたかたちで取り組んでいます。真ん中の②にあるように、B2B・B2Cに最適化・集約した事業管理や推進機能を統合することで、③に示されるように、間接機能を極小化しつつ、軽量で機動的な業務運営に集中する方針です。
その結果、全体としてグループ全体のコスト構造の最適化に資するかたちで、現在検討と具体化を進めているところです。
最後に

以上、中期経営計画「PLAN-W」の最終年度にあたる本上期において、営業利益以下の各利益段階で計画を達成し、増配という結果を得ることができました。しかしながら、アパレル事業の回復が遅れたことや、一部のコア営業利益が未達となったことについては大変悔しく、私としても遺憾に思っています。
また、企業価値および株主価値の改善については、依然として不十分な状況ですが、まずは再上場来の高値をようやく更新することができました。これまでの不甲斐なさを深くお詫び申し上げるとともに、忍耐強く見守り続けてくださったみなさまの温かいご支援に、この場をお借りして心より感謝申し上げます。本当にありがとうございました。
ただし、これは通過点に過ぎません。私たちは、みなさまと従業員のベクトルを合わせた持株会の底上げや、新たな株式インセンティブの導入を進めてきました。一層の企業価値および株主価値の向上に向けて、社員一同取り組んでいきます。
その中で、アパレル事業については、気候対応に着手していたものの、春夏シーズンにおける生産・販売コントロールの課題や企画業務の精度に関する課題があり、これらの課題改善の過程で著しい現場力の低下が明らかになりました。
対処すべき課題は明白ですが、根本的な「ヒト」の課題に向き合い、その先につながる一時的な改善で終わらせることなく、一人ひとりの再活性化を伴い、持続的な再成長につながるかたちで、あらためてじっくりと改革を断行していきます。まずは、現在少し遅れ気味になっている秋の立ち上げで巻き返しを図り、10月以降に成果を出せるよう挽回していきたいと考えています。
デジタル事業では、B2Cのリユース事業の成長投資を加速していますが、ラクサス・テクノロジーズの非連結化への対応としてはまだ一歩及ばない状況にあります。そのため、下期に体制面を増強しながら、一層の改善に努めていきます。
B2B事業は期待以上の収益性改善が続いていますが、さらに成長性を追求していきたいと考えています。
また、OpenFashion社がグループのAI実装に貢献するとともに、外部提供の拡大も後押ししていきたいと考えています。
プラットフォーム事業では、大きく利益拡大が進みました。新しい仲間となったエムシーファッションが大いに貢献してくれています。引き続き、営業やサービス面での強化を図り、お客さまに対するサービスをさらに充実させる点で、シナジーの発揮を進めていきます。
そして、人材やノウハウを活かして、B2B事業体の経営基盤強化にこの下期は取り組んでいきます。
「次の柱」では「Right-on」の再生に向けた改善活動を継続しており、海外においてはタイのサーキュラー事業を2店舗オープンしました。さらに、ナルミヤも複数国での展開を開始しています。これにより、アパレル業界の厳しい状況の中でナルミヤも例外ではありませんでしたが、対応を進めています。
ナルミヤの完全子会社化を実行することで、同社の独自性を尊重しつつ、アパレル業界の不振を乗り越えるために、コストの合理化と効率化が必ず成果を生むと考えています。また、さらなる成長の可能性を引き出し、これまで以上に積極的な取り組みが可能になると確信しています。
ナルミヤが先行して取り組んでいた社内IP・コンテンツ事業は、非常に大きなポテンシャルを持っていると考えています。実際に、9月にオープンしたキャラクターショップも非常に好調なパフォーマンスを見せています。
実は、エンターテインメント・スポーツ事業において、社外のIP・コンテンツを活用し、価値創造に貢献しているのはエムシーファッションであるという側面もあります。こうした社内外のIP・コンテンツを活用し、グループ全体の機能・事業を連携させながら事業の立ち上げを強化していくことがテーマとなっています。
総じて、アパレル事業の不振継続には課題が残りましたが、事業ポートフォリオの再構築にあらためて手応えを感じています。今後は、伸びしろとなるべきアパレル事業の再構築に取り組みつつ、その回復を安易に見込むことなく、グループ全体の成長性と収益性を一段と改善し、最終年度の通期で必ずこの「PLAN-W」を挽回していきたいと考えています。
次期中期については、当社を一層理解していただけるようなセグメント再編を進めています。ただし、再編の規模が非常に大きくなる見通しもあり、多様性を増しているこのグループをより一層持続的成長に導くためには、「すべてを作り直す」非連続な改革が極めて重要であると考えていますので、私自身も身命を賭して取り組む所存です。
「創造全力、価値共有。つねに、その上をめざして」、上期の結果を真正面から受け止め、ある意味で悔しさの残る部分もありますが、これを糧として唯一無二の「多様なる事業の高度の連帯」による価値創造に邁進するとともに、「総合ファッションサービスグループ」の確立を通じて、みなさまの期待を超える成果を目指していきます。
社員一同、力を結集し、前進していきますので、引き続きワールドグループへのご支援をよろしくお願いします。ありがとうございました。
新着ログ
「繊維製品」のログ





